Hooks del Ciclo de Vida
Cada instancia de componente Vue pasa por una serie de pasos de inicialización cuando se crea; por ejemplo, necesita configurar la observación de datos, compilar el template, montar la instancia en el DOM y actualizar el DOM cuando los datos cambian. A lo largo del proceso, también ejecuta funciones llamadas hooks de ciclo de vida, lo que brinda a los usuarios la oportunidad de agregar su propio código en etapas específicas.
Registrando Hooks del Ciclo de Vida
Por ejemplo, el hook onMounted se puede usar para ejecutar código después de que el componente haya terminado la renderización inicial y haya creado los nodos DOM:
vue
<script setup>
import { onMounted } from 'vue'
onMounted(() => {
console.log(`El componente ya está montado.`)
})
</script>También hay otros hooks que se llamarán en diferentes etapas del ciclo de vida de la instancia, siendo los más utilizados onMounted, onUpdated, y onUnmounted.
Al llamar a onMounted, Vue asocia automáticamente la función de callback registrada con la instancia de componente activa actual. Esto requiere que estos hooks se registren sincrónicamente durante la configuración del componente. Por ejemplo, no hagas esto:
js
setTimeout(() => {
onMounted(() => {
// Esto no funcionará.
})
}, 100)Ten en cuenta que esto no significa que la llamada deba colocarse léxicamente dentro de setup() o <script setup>. onMounted() puede ser llamado en una función externa siempre que la pila de llamadas sea síncrona y se origine desde dentro de setup().
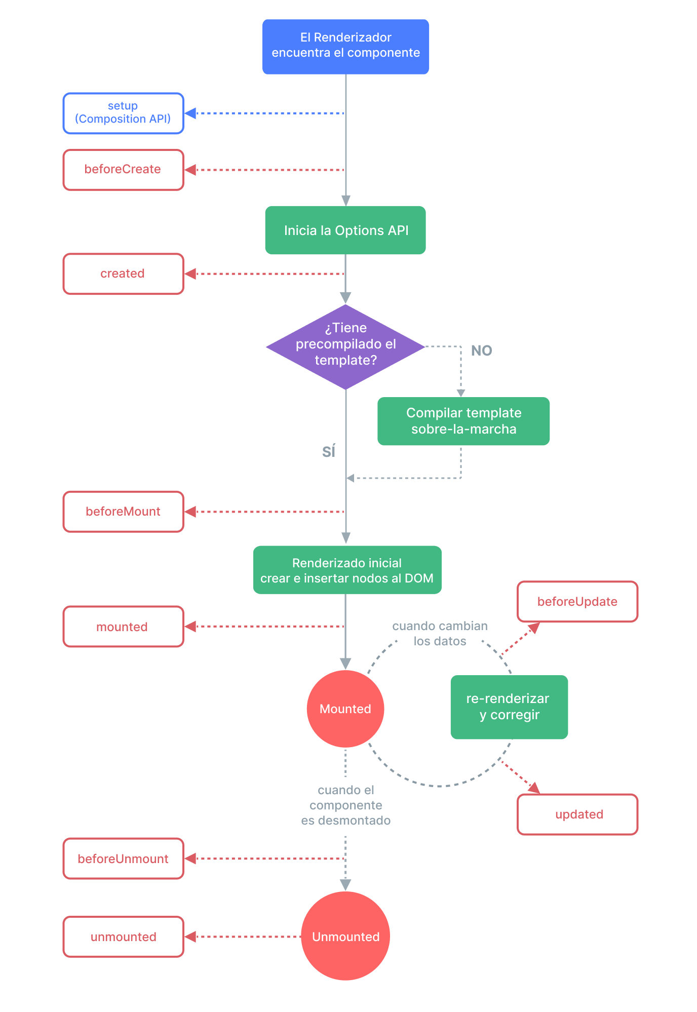
Diagrama del Ciclo de Vida
A continuación se muestra un diagrama del ciclo de vida de la instancia. No necesitas entender completamente todo lo que sucede ahora mismo, pero a medida que aprendas y construyas más, será una referencia útil.

Consulta la referencia de la API de Hooks de Ciclo de Vida para obtener detalles sobre todos los hooks de ciclo de vida y sus respectivos casos de uso.